Bitget Interlink (ITLG) là gì? Giao thức xác minh con người hướng tới việc ứng dụng Web3 toàn cầu

Khi Web3 phát triển từ những token mang tính đầu cơ sang hạ tầng thực tiễn, một câu hỏi ngày càng trở nên cấp thiết: Làm sao để đảm bảo những người đứng sau ví, DAO, và dApp thực sự là con người — không phải bot hay tài khoản giả mạo? Từ các cuộc tấn công Sybil trong quản trị cho đến gian lận danh tính khi airdrop, việc thiếu nhận dạng đáng tin cậy đã trở thành một trở ngại lớn đối với việc ứng dụng rộng rãi.

Giới thiệu Interlink (ITLG) — một giao thức blockchain đặt xác thực danh tính con người vào trung tâm của hệ sinh thái. Được xây dựng dựa trên nguyên lý Proof of Personhood, Interlink được thiết kế để làm cho blockchain an toàn hơn, bao quát hơn và hướng tới con người. Dù bạn là nhà phát triển khởi chạy dApp, thành viên DAO muốn ngăn chặn thao túng lá phiếu hay chỉ đơn giản là người đam mê crypto muốn tham gia ý nghĩa, Interlink đặt mục tiêu cung cấp nền tảng chống bot để phát triển. Trong bài viết này, chúng tôi sẽ phân tích Interlink là gì, cách vận hành, tokenomics của nó cũng như hướng phát triển dự án này đến năm 2030.

Interlink (ITLG) là gì?

Interlink là một giao thức Web3 đặt xác thực danh tính con người vào trung tâm của blockchain. Sứ mệnh của nó là xây dựng một mạng lưới phi tập trung chỉ vận hành bởi những người thực — không có bot, AI agent hay tài khoản giả mạo. Thay vì dựa vào Proof of Work hoặc Proof of Stake, Interlink giới thiệu Proof of Personhood: một mô hình đồng thuận trong đó mỗi người tham gia là một cá nhân độc nhất, đã được xác thực. Thông qua nhận diện khuôn mặt, kiểm tra sống động và băm danh tính được mã hóa, mạng lưới đảm bảo một người = một node, giảm đáng kể rủi ro tấn công Sybil và nuôi farm danh tính.

Trung tâm của hệ sinh thái hướng con người này là Interlink Genesis Token (ITLG) — một token tiện ích và quản trị được thưởng cho người dùng đã xác thực khi tham gia mạng lưới. Từ bỏ phiếu cộng đồng đến mua hàng trong ứng dụng và nhận thưởng staking, ITLG vận hành nền kinh tế on-chain cho tầng danh tính mới nổi này. Tầm nhìn rộng lớn của Interlink là toàn cầu: trao cho bất kỳ ai có smartphone khả năng tham gia Web3 một cách an toàn, công bằng và không rào cản tài chính. Đây không chỉ là hạ tầng — mà còn là một mô hình quốc tịch số mới được thiết kế để mở rộng hàng loạt.

Cách thức hoạt động của Interlink (ITLG)

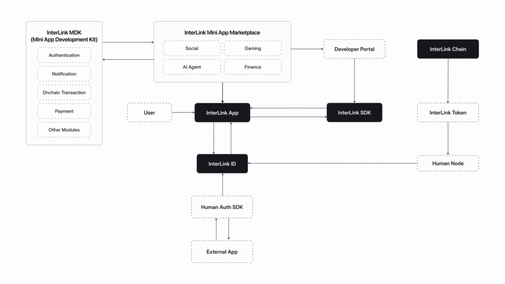
InterLink Human Network

Lõi thiết kế của Interlink dựa trên một ý tưởng đơn giản mà mạnh mẽ: mỗi ví nên thuộc về một người thực. Để làm được điều đó, Interlink thay thế mining rig và staking pool bằng xác thực sinh trắc học toàn diện hơn. Người dùng tải ứng dụng Interlink, thực hiện nhận diện khuôn mặt và kiểm tra sống động nhanh chóng, sau đó được cấp một hash danh tính mã hóa. Hash on-chain này đại diện cho một cá nhân đã xác thực — không có trùng lặp, không có bot, không có tài khoản farm.

Sau khi xác thực, những người dùng này trở thành “Human Node” và có thể tham gia vào mạng mà không cần thiết bị đắt tiền hay vốn lớn. Cách hoạt động cụ thể như sau:

Mỗi người một node: Việc xác thực đảm bảo mỗi người tham gia là cá nhân duy nhất, thực sự. Đây là nền tảng đồng thuận Proof of Personhood của Interlink.

Xác thực chống bot: Chỉ những người đã xác thực mới có thể khai thác block, xác nhận giao dịch và bỏ phiếu quản trị, hạn chế thao túng và tấn công Sybil.

Bảo mật riêng tư tích hợp: Interlink sử dụng zero-knowledge proof để xác thực danh tính mà không bao giờ tiết lộ dữ liệu sinh trắc học lên chuỗi.

Truy cập đa chuỗi: Với hạ tầng ví riêng, một Interlink ID đã xác thực có thể mở khóa dịch vụ trên Ethereum, BNB Chain, Solana và các mạng khác.

Tiện ích ở tầng người dùng: Người dùng đã xác thực có thể kiếm ITLG, chi tiêu trên dApp, tham gia quyết sách cộng đồng hoặc truy cập các công cụ do nền tảng Interlink phát triển.

Tokenomics của Interlink (ITLG)

Phân bổ token Interlink (ITLG)

Interlink vận hành mô hình kinh tế hai token nhằm tách biệt tiện ích nội bộ với nhu cầu thanh khoản rộng hơn. Token chính, ITLG (Interlink Genesis Token), được phân phối trực tiếp đến người dùng xác thực qua xác minh danh tính, giới thiệu và tham gia vào mạng lưới. ITLG đóng vai trò tài sản tiện ích và quản trị, cho phép holder bỏ phiếu tại DAO của Interlink, tương tác với dApp và mở khóa các tính năng của hệ sinh thái.

Ngược lại, ITL — token thứ cấp của nền tảng — được thiết kế dành cho thanh toán bên ngoài, sự tham gia của tổ chức và cung cấp thanh khoản trên sàn giao dịch. Mô hình hai token này cho phép Interlink khuyến khích hoạt động thật của người dùng trên một tầng, đồng thời duy trì sự ổn định và khả năng tương tác ở một tầng khác.

Dự đoán giá Interlink (ITLG) 2025–2030

Interlink dự kiến niêm yết ITLG vào cuối năm 2025 hoặc đầu 2026, tùy thuộc vào kết quả biểu quyết cộng đồng qua InterLink DAO. Sự kiện phát hành token (TGE) sẽ áp dụng mô hình trả dần liên tục dựa trên lượng nắm giữ, với thời gian khóa lên tới 180 tháng — một động thái có chủ ý nhằm giảm áp lực bán và thúc đẩy định hướng dài hạn. Cấu trúc này, kết hợp thiết kế chống bot của dự án, hướng đến tạo ra giá trị bền vững thay vì chỉ sốt ảo đầu cơ.

Để kiểm soát lạm phát hơn nữa, Interlink sẽ tiến hành tối đa 100 lần halving và đốt ITLG thông qua hoạt động on-chain. Dù chưa công bố giá niêm yết chính xác, định giá token sẽ tỷ lệ thuận với số lượng người dùng xác thực tại thời điểm lên sàn — nghĩa là mức độ chấp nhận trực tiếp ảnh hưởng đến giá. Mô hình hai token tách biệt quản trị cộng đồng (ITLG) với tiện ích tổ chức (ITL), cho phép hệ sinh thái mở rộng trên cả hai bình diện retail và doanh nghiệp mà không pha loãng giá trị cốt lõi kinh tế.

Kết luận

Interlink đang dần trở thành hơn cả một dự án blockchain thông thường. Với xác thực con người làm trung tâm, dự án giải quyết một thách thức dai dẳng của Web3: chứng minh người dùng thực sự là con người. Bằng cách ưu tiên danh tính, minh bạch và bền vững lâu dài, giao thức này mang đến một cách tiếp cận mới, tươi sáng cho sự tham gia phi tập trung.

Con đường phía trước sẽ phụ thuộc vào khả năng triển khai, mức độ phổ cập và khả năng mở rộng hệ sinh thái trên cả tầng cơ sở lẫn tổ chức. Tuy nhiên, với mô hình quản trị do DAO dẫn dắt, tokenomics giảm phát và cấu trúc hai token hướng tới tích hợp thực tế, Interlink (ITLG) đang cho thấy tham vọng nghiêm túc để trở thành tầng con người của Web3.

Để lại một bình luận

Email của bạn sẽ không được hiển thị công khai. Các trường bắt buộc được đánh dấu *

Lên đầu trang